可扩展检测与响应平台(分布式XDR+GPT)

深信服 XDR 是一种安全威胁检测和事件响应平台,通过原生的流量采集工具与端点采集工具将关键数据聚合在 XDR 平台,通过 E+N 聚合分析引擎、上下文关联分析,实现攻击链深度溯源,结合 MDR 服务提供托管式安全检测与响应服务,释放人员精力。同时具备可扩展的接口开放性,协同 SOAR 等产品,化繁为简,带来深度检测、精准响应、持续生长的安全效果体验。
{{sendMatomoQuery("可扩展检测与响应平台(分布式XDR+GPT)","XDR以及GPT软件以及虚拟化兼容性说明")}}

XDR以及GPT软件以及虚拟化兼容性说明

更新时间:2026-03-17

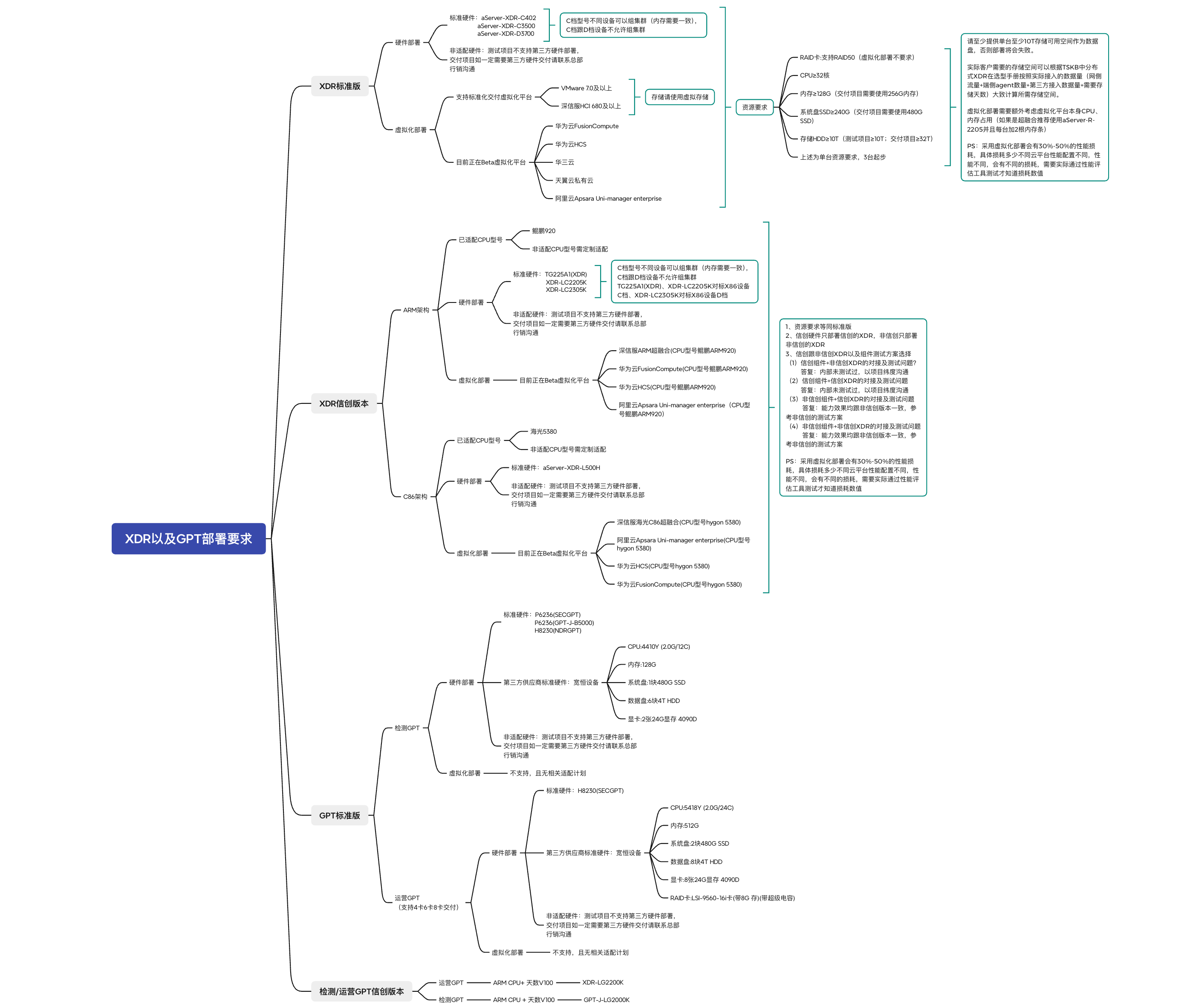
XDR以及GPT软件以及虚拟化兼容性如下图所示:

关键踩坑点:

1、非适配硬件未跟总部沟通过直接去客户现场部署;

2、其他客户扭转的测试设备本身就是非标设备继续在其他客户那边使用;

 

以下是表格方式的内容,与上图相同,供参考:

版本 系统架构 标准硬件 已适配虚拟化环境 正在beta的虚拟化环境 资源要求
XDR标准版本 X86架构

aServer-XDR-C402(C档)

aServer-XDR-C3500(C档)

aServer-XDR-D3700(D档)

 

注:

1、C档各型号可组集群(内存需一致),C和D档不允许组集群。

2、测试项目不支持三方硬件部署。交付项目确需三方硬件部署,请联系总部行销。

1)VMware7.0及以上

2)深信服HCI680及以上

1)华为云FusionCompute

2)华为云HCS

3)华三云

4)天翼云私有云

5)阿里云Apsara Uni-manager enterprise

测试和部署都需要至少3节点!

单节点资源要求如下:

1)CPU:32核

2)内存:128G(测试)、256G(交付)

3)系统盘ssd:240G(测试)、480G(交付)

4)存储HDD:10T(测试)、32T(交付)

虚拟化环境,要适当增加CPU和内存;超融合推荐aServer-R-2205(并且加2个内存条)

注意事项:

1、单节点至少10T的存储空间,否则部署将会失败。

2、实际客户需要的存储空间可以根据TSKB中分布式XDR在选型手册按照实际的数据量(网侧流量+端侧agent数量+第三方接入数据量+需要存储的天数)大致计算所需存储空间。具体参考:XDR以及GPT选型手册

3、虚拟化环境要适当增加CPU和内存;超融合推荐aServer-R-2205(并且加2个内存条)。采用虚拟化部署会有30%-50%的性能衰减,具体衰减多少不同云平台不一样,需要通过性能评估工具测试。因此建议适当增加单节点的资源配置。

ARM架构(信创)

TG225A1(XDR)(C档)

XDR-LC2205K(C档)

XDR-LC2305K(D档)

 

注:

1、已适配CPU鲲鹏920,未适配的CPU型号需定制适配。

2、C档各型号可组集群(内存需一致),C和D档不允许组集群。

3、测试项目不支持三方硬件部署。交付项目确需三方硬件部署,请联系总部行销。

/

1、深信服ARM超融合(CPU型号鲲鹏ARM920)

2、华为云FusionCompute(CPU型号鲲鹏ARM920)

3、华为云HCS(CPU型号鲲鹏ARM920)

4、阿里云Apsara Uni-manager enterprise(CPU型号鲲鹏ARM920)

测试和部署都需要至少3节点!

单节点资源要求:

1)CPU:32核

2)内存:128G(测试)、256G(交付)

3)系统盘ssd:240G(测试)、480G(交付)

4)存储HDD:10T(测试)、32T(交付)

虚拟化环境,要适当增加CPU和内存。

 

注意事项:

1、信创硬件只部署信创XDR版本。

2、不同架构(X86、ARM、C86)的XDR版本+组件的测试方案,推荐如下:

1)信创的组件+XDR【X86、ARM、C86】,内部未测试,一项目一议。

2)非信创组件+XDR【ARM、C86】,可正常对接,效果和XDR(X86)的效果一致。测试方案与XDR(X86)的方案一致。

3、采用虚拟化部署会有30%-50%的性能衰减,具体衰减多少不同云平台不一样,需要通过性能评估工具测试。因此建议适当增加单节点的资源配置。

C86架构(信创)

aServer-XDR-L500H(C档)

 

注:

1、已适配CPU海光5380,未适配的CPU型号需定制适配。

2、测试项目不支持三方硬件部署。交付项目确需三方硬件部署,请联系总部行销。

/

1、深信服海光C86超融合(CPU型号hygon5380)

2、华为云FusionCompute(CPU型号hygon5380)

3、华为云HCS(CPU型号hygon5380)

4、阿里云Apsara Uni-manager enterprise(CPU型号hygon5380)

检测GPT标准版本 X86架构

1、P6236(SECGPT)

2、P6236(GPT-J-B5000)

3、H8230(NDRGPT)

4、宽恒设备(指定供应商):参考后面的资源要求。

/ /

宽恒设备(指定供应商):

(1)CPU:5418Y(2.0G/24C)

(2)内存:512G

(3)系统盘:2块480G SSD

(4)数据盘:8块4T HDD

(5)显卡:8张24G显存 4090D

(6)RAID卡:LSI-9560-16i卡(带8G缓存)(带超级电容)

ARM(信创) GPT-J-LG2000K(天数V100) / / /
运营GPT标准版本 X86架构

1、H8230(SECGPT)

2、宽恒设备(指定供应商):参考后面的资源要求。

/ /

宽恒设备(指定供应商):

(1)CPU:5418Y(2.0G/24C)

(2)内存:512G

(3)系统盘:2块480G SSD

(4)数据盘:8块4T HDD

(5)显卡:8张24G显存 4090D

(6)RAID卡:LSI-9560-16i卡(带8G缓存)(带超级电容)

ARM(信创)

XDR-LG2200K(天数V100)

 

/ / /