{{ page }}让我的问题处理变得简单了
选择标签:
{{ item.name }}
更多意见:
手机号码:
愿意接受深信服电话回访,以便更及时地处理您反馈的意见
提交建议
{{ tipmsg }}
{{ page }}反馈
在线客服
售后智能客服
售后技术问题诊断,7*24小时在线
售前在线咨询
专属商务经理在线服务
{{ page }}让我的问题处理变得简单了
关闭
提交成功!感谢您的反馈~
{{ page }}反馈
温馨提示:如您有技术问题请咨询
在线客服
{{ page }}让我的问题处理变得简单了
选择标签:
{{ item.name }}
更多意见:
手机号码:
愿意接受深信服电话回访,以便更及时地处理您反馈的意见
提交建议
{{ page }}反馈
{{ page }}反馈
温馨提示:如您有技术问题请咨询
在线客服
{{ page }}让我的问题处理变得简单了
选择标签:
{{ item.name }}
更多意见:
标记内容:
{{ dialog_sign_txt }}
手机号码:
愿意接受深信服电话回访,以便更及时地处理您反馈的意见
提交建议
# 热门搜索 #
暂无搜索记录
{{ item }}
# 搜索记录 #
全部删除
完成
暂无搜索历史
{{ item }}
{{getProductJoinVersion(item.product,item.version)}}
查看更多
登录
我的Sangfor
{{user.username}}
UID:{{user.uid}}
账号信息
您可认证深信服产品客户/深信服合作伙伴来提升全站访问权限
前往认证
我绑定的产品
我关注的产品
我的收藏
未读消息
{{unreadMsg}}
退出登录
搜索
{{getProductJoinVersion(item.product,item.version)}}
查看更多
{{item.name}}
{{subitem.name}}
{{msg}}
我感兴趣的产品线
{{item.name}}
您还没有关注任何产品线,
点击关注
所有产品与服务
未找到与“
{{searchName}}
”相关的产品线,请重新输入
{{item.name}}
{{subitem.name}}
暂无内容
热门产品线
{{item.name}}
暂无内容
安全产品
{{item.name}}
{{item.name}}
{{subitem.name}}
产品设备的SN码哪里查看?
产品设备的网关序号/ID哪里查看?
请联系
智能客服
获取产品版本信息
关注后若本产品有新的有价值的内容(含工具等)更新时,平台会每日推送至您的邮箱
设置邮箱
温馨提示:每个邮箱每天有
3
次获取验证码的机会,请谨慎输入
点击获取
{{ timerSecond }}s 后获取
1、若是网络信号问题请联网后尝试重新获取;
2、检查信息是否被系统拦截至垃圾邮箱,或者更换其他邮箱后重新获取;
3、联系我们请拨打服务电话:0755-86725929。
验证码已发送到您的邮箱,10分钟内有效,请勿泄露给他人
确 定
取 消
本页目录
如果未能解决您的问题,您可以使用
在线客服
寻求帮助
此内容仅开放给{{powertip}}
,请您先认证身份
认证为深信服客户
认证为深信服合作伙伴
认证为深信服员工
前往认证
在线客服
{{authTips}}
{{authTips}}
点击了解身份和权限说明
{{showPowerText}}权限:{{getPowerName}}
下载pdf
下载
分享本内容
微博
QQ
QQ 空间
链接复制成功
复制链接
分享
{{isCurCollection?'取消收藏':'收藏本内容'}}
{{isCurCollection ? '取消收藏' : '收藏'}}
建议使用Chrome浏览器访问!
深信服自助服务平台
首页
帮助文档
软件下载
按产品找软件
故障案例
工具专区
按场景找工具
工具全景图
服务支持
兼容性查询
在线实验平台
服务信息查询
产品安全中心
订单验收材料下载
可扩展检测与响应平台(分布式XDR+GPT)
深信服 XDR 是一种安全威胁检测和事件响应平台,通过原生的流量采集工具与端点采集工具将关键数据聚合在 XDR 平台,通过 E+N 聚合分析引擎、上下文关联分析,实现攻击链深度溯源,结合 MDR 服务提供托管式安全检测与响应服务,释放人员精力。同时具备可扩展的接口开放性,协同 SOAR 等产品,化繁为简,带来深度检测、精准响应、持续生长的安全效果体验。
文档
故障处理
软件
工具
搜本产品
点击可切换产品版本
知道了
不再提醒
2.0.42(新底座)
{{item.code}}
最新动态
XDR+GPT版本更新记录
运营GPT
检测GPT
安装部署
安装部署
XDR以及GPT部署环境以及拓扑说明
XDR以及GPT软件以及虚拟化兼容性说明
配置联调
第三方安全日志组件接入
三方设备日志对接指导
天眼syslog对接指导
可扩展检测与响应平台(分布式XDR+GPT)
文档
安装部署
XDR以及GPT软件以及虚拟化兼容性说明
{{sendMatomoQuery("可扩展检测与响应平台(分布式XDR+GPT)","XDR以及GPT软件以及虚拟化兼容性说明")}}
XDR以及GPT软件以及虚拟化兼容性说明
更新时间:2025-12-25
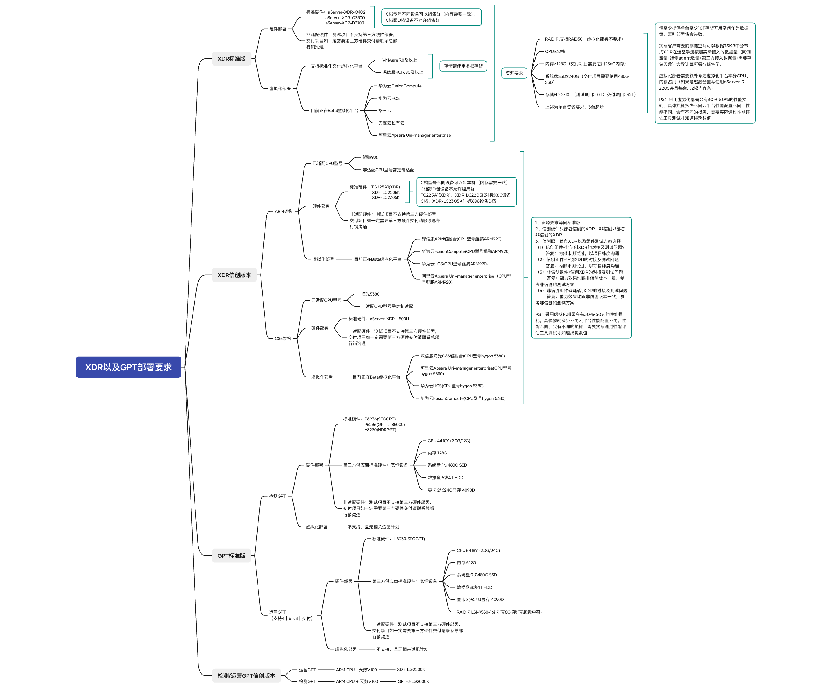
XDR以及GPT软件以及虚拟化兼容性如下图所示:
关键踩坑点:
1、非适配硬件未跟总部沟通过直接去客户现场部署;
2、其他客户扭转的测试设备本身就是非标设备继续在其他客户那边使用;